广东省医疗援藏专家李欣携手上海百趣再添力作!高原研究“五响炮”

2025-10-10 17:50   来源: 时尚界    阅读次数:2959

      西藏林芝市是兼具旅游魅力与科研价值的“西藏江南”,是生物多样性研究、高原气候观测(如林芝高山生态站)及地质演化的关键区域。其垂直生态梯度与独特地理环境,为探索自然与科学提供不可替代的实地样本,科学考察与生态旅游协同发展潜力巨大,是科研与旅行者探秘的终极目的地。此前,广东省医疗援藏专家、广东省人民医院急诊科李欣教授团队牵头上海百趣代谢组学技术研究中心、中山大学孙逸仙纪念医院及其医学研究中心、林芝市人民医院等多家单位揭示了中等海拔暴露会影响人体肠道细菌和血清代谢组进而调控血糖代谢;后续又发现中等海拔暴露下健康人体内肠道多界微生态的变化与血糖和短链脂肪酸的代谢变化具有显著强相关性。但是中等海拔暴露是否会影响人体肠道微生态的肠型变化,进而导致不同人体对中等海拔暴露后的血清代谢及表型变化上呈现异质性,日前在国际上暂无报道。

      近日,广东省医疗援藏专家、广东省人民医院急诊科李欣教授团队再次牵头上海百趣代谢组学技术研究中心刘志鹏研究员团队、深圳市人民医院刘雪艳教授团队等多家单位团队在国际知名学术期刊BMC Microbiology(中科院二区杂志,2024年影响因子/JCR分区:4.2/Q2)上发表了题为“Moderate-altitude exposure induced gut microbiota enterotype shifts impacting host serum metabolome and phenome”的论文。研究发现人体在中等海拔暴露后呈现出2种不同的肠型分布,主要是Blautia肠型与Bacteroides肠型,与血清中的氨基酸、短链脂肪酸、中长链脂肪酸、胆汁酸及临床指标的变化密切相关;此外,当具有Blautia肠型的基线人群的肠型向Bacteroides肠型转变后,这些人群会获得更多的健康受益(如血糖、体重指数(BMI)、低密度脂蛋白(LDL)等显著性下降),这些结果提示中等海拔暴露可诱导肠型转变,而以拟杆菌Bacteroides为主的肠型可能是一种与宿主代谢相关的有益肠型模式。

      广东省医疗援藏专家、广东省人民医院李欣教授和上海百趣代谢组学技术研究中心刘志鹏研究员、深圳市人民医院刘雪艳教授为共同通讯作者;广东省人民医院马永辉博士、王鼎臣硕士和于心怡博士为论文共同第一作者;上海百趣代谢组学技术研究中心范艳群和程盼为论文共同作者。


背景介绍

      国际共识将2000-3000米定义为中等海拔,3000-5500米为高海拔。高海拔环境的低压、低氧等特点可能引发急性山地病、炎症增加等健康问题,但有研究报道间歇性低氧暴露或短期高原暴露(3天–7周)能改善小鼠和人类的葡萄糖稳态、心肺功能及体重,因此高海拔对健康的影响尚存争议。

      肠道菌群在维持人体健康中扮演关键角色,其失调可能诱发胰岛素抵抗和2型糖尿病;而高海拔暴露已被证实可改变人和动物的肠道菌群组成与功能,进而影响宿主表型。肠型分析作为基于肠道菌群群落特征的聚类分型方法,不受年龄、地域等因素限制,为解析肠道微生物定植与功能提供了新视角,但其在中等海拔暴露下的变化及作用,目前国际上尚无研究报道。

      本研究募集了127名健康个体,其中一组为来自广州(平均海拔<50米)的49名健康汉族援藏志愿者,他们于2018年5月进入林芝市巴宜区(平均海拔=2900米),并随访跟踪他们进藏后12个月内的数据;另一组为来自广州的47名健康汉族志愿者,他们于2018年7月进入林芝市,同样随访跟踪了12个月;最后还有一组数据来自在林芝市居住五年以上的31名健康志愿者。本研究使用粪便宏基因组测序技术评估了中等海拔暴露前后人体的肠道菌群肠型分布情况,并探究了不同肠型对临床指标及血清代谢物(如氨基酸、短链脂肪酸、中长链脂肪酸和胆汁酸)的影响;还探究了健康个体暴露于中等海拔环境后,肠型转变对关键肠道菌群物种及与糖代谢调控相关代谢物的影响。此外,本研究对高脂饮食喂养的小鼠(High-Fat Diet, HFD)进行了粪菌移植(Fecal Microbiota Transplantation, FMT)实验,验证了肠道菌群变化影响葡萄糖稳态与血清氨基酸代谢的因果关系。最后,我们还探究了无论肠型是否转变,人体在中等海拔暴露下出现的临床指标和血清代谢物的变化。


技术路线



研究结果

      1、粪便宏基因组分析揭示中等海拔暴露人群存在两种肠型

      首先,使用膳食频率问卷(Food Frequency Questionnaires, FFQ)对纵向研究队列中健康个体的饮食习惯进行分析,结果显示,这些志愿者在中等海拔暴露前后的膳食营养素摄入量(总能量摄入(千卡/天),P=0.944;碳水化合物摄入(克/天),P=0.548;蛋白质摄入(克/天),P=0.645;脂肪摄入(克/天),P=0.065)保持稳定。然而,考虑到本研究样本数量有限,且FFQ问卷存在受回忆偏差和测量误差影响的缺陷,饮食变化对肠道菌群的影响值得在未来进行更深入的探索研究。

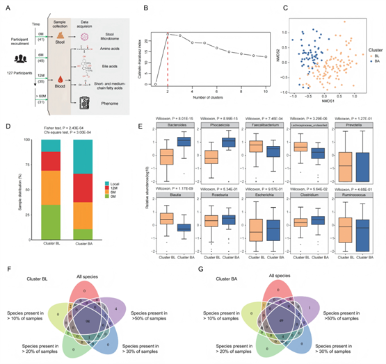
      为确定最优的肠型分类方法,对从所有募集人群(包括中等海拔暴露前基线、中等海拔暴露6个月和12个月及5年以上的当地居民)中获得的粪便宏基因组数据进行分析(图1A),分别对存在于10%、20%、30%和50%以上样本中的物种或所有物种的相对丰度进行两种不同肠型模型算法分析:PAM(partitioning around medoids)和DMM(Dirichlet multinomial mixture)。结果发现,PAM在中等海拔暴露前后的个体中均识别出两种稳定的肠型:BL肠型(主要由Blautia组成)和BA肠型(主要由Bacteroides组成)(图1B),而DMM识别出的肠型则随所纳入物种的不同而出现动态波动。此外,已有研究表明DMM算法更适合于计数的16S扩增子宏基因组数据,PAM聚类方法更适合基于相对丰度的shotgun宏基因组数据,这与我们的研究结果一致。非度量多尺度分析NMDS(Non-metric multidimensional scaling)结果显示,BL肠型与BA肠型的微生物组成具有显著差异(PERMANOVA P<0.001)(图1C)。在含高丰度拟杆菌(Bacteroides)的BA肠型中,中等海拔暴露个体的占比更高;而在以布劳特氏菌(Blautia)为代表的BL肠型中,基线样本个体的占比更高;Fisher检验和卡方检验均显示,这两个聚类中人群的分布比例存在显著差异(图1D)。此外,基于同一样本应被归类到同一聚类中3次以上的标准,我们发现,当纳入存在于30%以上样本中的物种进行PAM分析时,每个肠型中同一样本的归类一致性比例高于其他条件(图1F-G)。因此,本研究后续肠型分析主要是基于PAM模型且纳入存在于30%以上样本中的物种。有趣的是,尽管DMM模型识别出的肠型会因所分析物种的比例不同而波动,但在中等海拔暴露后人群中同样识别出了含高丰度拟杆菌的肠型,表明拟杆菌驱动的肠型可能在个体适应中等海拔暴露的过程中发挥重要作用。综上所述,个体在中等海拔暴露前后的肠道菌群发生了显著变化,且可被分为两种相对稳定的肠型。

图1. 肠型分析结果

      2、不同肠型对临床指标和血清代谢物的影响

      为探究肠型对临床指标和血清代谢物的影响,首先对两种肠型的29个临床指标进行分析,结果表明,与BL肠型相比,BA肠型的血氧饱和度(SaO₂)和肿瘤坏死因子(TNF-α)显著降低(|Cohen’s d效应值|分别为0.09和0.31)。在糖代谢指标中,空腹血糖(Fasting Blood Glucose, FBG)、胰岛素、C肽和糖化血红蛋白(HbA1c)均无显著差异;此外,肾功能相关指标在两种肠型间也无显著差异。这表明BL肠型个体的炎症水平可能较高。

      最近有研究报道,血清代谢组的改变可反映健康人群、2型糖尿病患者和汉族肥胖人群肠道菌群的差异。我们对中等海拔暴露前、暴露后6个月、暴露后12个月的个体以及5年以上的当地人群的血清样本进行了血清靶标代谢组学检测,检测指标包括24个氨基酸(Amino Acids,AAs)、7个短链脂肪酸(Short-Chain Fatty Acids, SCFAs)、4个中长链脂肪酸(Medium-Chain Fatty Acids, MCFAs)和24个胆汁酸(Bile Acids, BAs)。结果表明(图2),与BL肠型相比,BA肠型中4个AAs(L-瓜氨酸、L-天冬酰胺、4-羟基脯氨酸和L-苏氨酸,|Cohen’s d效应值|分别为0.97, 0.60, 1.21,1.13)显著降低,3个AAs(β-丙氨酸、L-脯氨酸和L-谷氨酰胺,|Cohen’s d效应值|分别为0.48, 0.77, 0.49)显著升高;4个 SCFAs(乙酸、丙酸、丁酸和己酸,|Cohen’s d效应值|分别为0.69, 0.63, 0.21,0.39)和1个MCFAs(壬酸,|Cohen’s d效应值|为1.10)明显降低;14个BAs(胆酸、牛磺胆酸、甘胆酸等,|Cohen’s d效应值|分别为0.82, 0.66, 0.63等)显著降低,且与胰岛素抵抗相关的炎症因子TNF-α在BA肠型中的水平显著低于BL肠型。这些结果表明,不同的肠道微生物肠型对血清代谢物含量和炎症水平有重要影响。

图2. 两种肠型血清代谢物、临床指标、关键菌和KO的差异分析

      3、不同肠型及肠型转变对肠道菌群、血清氨基酸和FBG的影响

      在我们之前的研究中,发现个体在中等海拔暴露后肠道菌群组成发生了明显变化,表现为拟杆菌门物种(如卵形拟杆菌B. ovatus、多形拟杆菌B. thetaiotaomicron、单形拟杆菌B. uniformis)富集,这些物种携带参与L-谷氨酰胺合成的KO1951(谷氨酰胺合成酶 [EC:6.3.1.2]);而变形菌门物种(如大肠杆菌E. coli)减少,该物种携带参与L-缬氨酸合成的KO0835(缬氨酸-丙酮酸转氨酶[EC:2.6.1.66])和K14260(丙氨酸转氨酶 [EC:2.6.1.2]),这与L-谷氨酰胺增加、L-缬氨酸和L-谷氨酸减少以及FBG降低相关。

      基于上述肠型分类,我们发现与BL肠型相比,BA肠型中B. ovatus、B. thetaiotaomicron和B. uniformis的相对丰度显著升高,其|Cohen’s d效应值|分别为0.77、0.76和1.21;而E. coli的相对丰度降低,|Cohen’s d效应值|为0.29(图2)。我们还进一步分析上述肠道微生物功能及相应的肠道微生物KO,与变形菌门物种(如E. coli)减少相关的、参与L-缬氨酸合成相关的基因K14260在BA肠型中显著下调(|Cohen’s d效应值|=1.19)(图2)。这些结果表明,肠道菌群肠型转变可能影响人体的血糖代谢;然而,我们的研究中未观察到BL肠型与BA肠型组的FBG水平有显著性差异。因此,我们推测个体在中等海拔暴露后肠型转变可能会影响宿主表型。

      我们进一步分析了26名个体在中等海拔暴露前后的肠型变化。结果显示,84%的人群在中等海拔暴露前为BL肠型,其中40%人群在暴露后仍为BL肠型,44%转为BA肠型(图3A)。在BL肠型转为BA肠型的健康个体中,拟杆菌门物种(如B. thetaiotaomicron、B. uniformis)显著增加,而变形菌门物种(如E. coli)减少(图3B),K14260显著降低(图3C),L-谷氨酸显著降低(图3D),且FBG水平显著改善(图3E)。这些结果表明,当肠型发生改变时,特别是从BL肠型到BA的肠型转变,与FBG改善相关的肠道菌群、微生物功能及血清代谢物都发生了显著变化(图3F)。此外,本研究中发现了1名基线为BA肠型的个体转变为BL肠型(图3A),尽管由于样本量较小,不适合通过Wilcoxon检验进行统计分析,但热图显示该个体在中等海拔暴露后从BA肠型转变为BL肠型,可能对FBG、肠道菌群和血清代谢物产生不利影响(图3F)。这在一定程度上可能能够解释为什么有人在高海拔暴露后出现血糖异常,表明肠型与血糖的关系在未来值得进一步的研究。此外,我们分别对这两种肠型的血清代谢物、临床指标与上述肠道菌群进行Spearman相关性分析,结果发现BL肠型中的显著性相关关系数量多于BA肠型(图3G-H),如BA肠型中出现了胆汁酸与临床指标之间的正相关性,但氨基酸间的强正相关性出现减弱,氨基酸与其他指标间的正相关性也消失了,临床指标与其他指标间的负相关性出现减弱。这些结果表明,与BL肠型相比,BA肠型在肠道菌群组成及功能、肠道菌群与人体的血清代谢组和临床表型间的相互作用等方面上存在显著差异。

图3. 中等海拔暴露前后肠型转变对肠道菌群、血清代谢物和FBG的影响

      此外,我们将中等海拔暴露12个月后的健康人体的粪便样本移植至高脂饮食小鼠体内,持续8周(图4A)。通过分析粪菌移植8周后小鼠粪便样本的16S rDNA测序数据,结果发现,受体小鼠的肠道菌群组成在FMT后发生显著变化(图4B)。与移植前相比,移植后Bacteroides水平显著升高(图4C),并伴随葡萄糖稳态调节的改善(如FBG、胰岛素和胰岛素抵抗指数HOMA-IR降低)以及氨基酸代谢调整(如L-谷氨酰胺和L-组氨酸升高,L-谷氨酸和L-天冬氨酸下降)(图4D-E)。这些结果与人类在中等海拔暴露后观察到的结果一致,进一步表明拟杆菌增加相关的肠型转变可能对中等海拔暴露后人类代谢产生深远影响。

图4. FMT实验的HFD小鼠的肠道菌群组成、血清氨基酸代谢及表型的变化

      4、肠型转变对中等海拔暴露前后人体各项临床指标及血清代谢物的影响

      最后,我们探究了肠道菌群肠型转变对中等海拔暴露前后人体的临床指标和血清代谢物(即AAs、SCFAs、MCFAs和BAs)的影响。无论基线肠型是何种类型和暴露后肠型如何转变,人体的丙氨酸氨基转移酶(ALT)显著升高,血清肌酐(Scr)、动脉血氧饱和度(SaO₂)、4-羟脯氨酸、L-谷氨酸、L-天冬酰胺、L-苏氨酸、L-瓜氨酸、L-赖氨酸和异戊酸均显著下调(图5)。无论肠型是否转变,基线为BL肠型的人群在中等海拔暴露后,天冬氨酸转氨酶(AST)、心率(HR)和L-脯氨酸显著升高,而TNF-α、胆固醇(CHOL)、L-鸟氨酸、L-天冬氨酸、L-组氨酸、乙酸、丙酸、丁酸、戊酸、庚酸、癸酸、壬酸和牛磺鹅脱氧胆酸显著降低。与基线BL组相比,BL→BA转变组的HbA1c、异丁酸和甘氨猪脱氧胆酸显著升高,而FBG、体重(BW)、BMI、LDL、瘦素、3-甲基-L-组氨酸、辛酸、鹅脱氧胆酸、甘氨脱氧胆酸、牛磺脱氧胆酸和甘氨熊脱氧胆酸显著降低。

图5. 中等海拔暴露前后肠型转变对人体临床指标和血清代谢物的影响


研究结论

      本研究首先基于粪便鸟枪法宏基因组学技术,识别出以Blautia为主的BL肠型和以Bacteroides为主的BA肠型,且两种肠型间氨基酸、短链脂肪酸、中长链脂肪酸、胆汁酸和临床指标均出现了显著性差异;此外还发现中等海拔暴露可诱导肠型转变并通过FMT实验对人体研究的结果进行了验证。本研究增强了我们对中等海拔暴露、肠道微生物群肠型、宿主代谢组和FBG之间相互作用的理解,且提示我们中等海拔暴露可能成为未来控制FBG和脂肪酸水平的潜在策略,可以为改善常见的代谢综合征(如糖尿病和心血管疾病等)开辟新的途径。

责任编辑:文刀刘
分享到:
0
【慎重声明】凡本站未注明来源为"时尚界"的所有作品,均转载、编译或摘编自其它媒体,转载、编译或摘编的目的在于传递更多信息,并不代表本站赞同其观点和对其真实性负责。如因作品内容、版权和其他问题需要同本网联系的,请在30日内进行!